
★智慧城市典型案例展示★
广州东部中心机关办公用房确权登记全流程应用
郑扬柏 周志高 老素延
增城区不动产登记中心
城乡院(广州)有限公司
一、建设背景
为贯彻落实中共中央办公厅、国务院办公厅印发的《党政机关办公用房管理办法》要求,建立健全党政机关办公用房集中统一管理制度,加快推进党政机关办公用房权属统一登记工作。
党政机关办公用房权属统一登记是规范国有资产管理、提升资源配置效率的重要基础性工作。近年来,国家多次强调党政机关办公用房的规范化管理,要求加快实现权属清晰、登记完备的目标。然而,由于历史遗留问题多、政策链条长、部门协同复杂,许多地区在推进过程中面临“登记难、流程乱、效率低”等挑战。增城区党政机关办公用房数量多、建成年代跨度大,部分建筑存在用地手续不全、规划核实缺失、宗地界限模糊等问题,导致登记工作推进缓慢,亟需创新工作模式破解难题。
城乡院(广州)有限公司(以下简称“城乡院”)积极响应上级部署,以服务党政机关为导向,依托专业测绘技术和服务整合能力,城乡院创新构建了“档案赋能+平台支撑+数据驱动+咨询引领+测绘保障”五位一体协同解决方案,着力提升登记工作的规范化与效率。通过该解决方案系统化推进广州市东部中心机关办公用房确权登记全流程应用实践,为全国同类工作的开展提供了可复制的实施路径。
二、建设内容
为解决广州东部中心机关办公用房确权登记历史问题,项目搭建了“档案赋能+平台支撑+数据驱动+咨询引领+测绘保障”五位一体协同解决方案(如图1)。

图1 五位一体协同解决方案
1.档案赋能:数字档案辅助历史核查
数字档案室系统(如图2)为权属登记工作提供高效数据支撑作用,多字段等多元检索的系统功能,实现历史权属登记信息档案信息快速精准调取,丰富的档案数字资源库,为权属登记工作提供全面、准确的数字资源保障。

图2 城乡院数字档案室系统
2.平台支撑:依托多规合一协同赋能
深度融合多规合一协同平台(如图3),打通国土、规划等数据接口,打破部门信息壁垒,高效支撑规划核实、用地情况查询等用地手续完善工作,为权属登记工作提供全面、准确的平台数据支撑。

图3 多规合一协同平台
3.数据驱动:应用三维模型权属切割
基于二三维一体化平台(如图4)整合倾斜模型、现场实测数据、历史地形图等多源数据资源,实现可视化判读,无需实地勘测即可实现权属切割,有效规避传统实地勘测周期长、受地形环境影响大、界限界定模糊等问题。同时,联动多源数据对判读结果进行交叉核验,确保权属界线切割的准确性与合规性,为办公用房权属界定、登记确权全流程提供高效的数据支撑与可视化依据。

图4 二三维一体化平台
4.咨询引领:提供全周期专业咨询服务
组建专业咨询服务团队,坚持靠前服务,主动上门开展政策解读。从资料预审、问题收集到协助办理,明确全流程办理指引,确保权属登记工作依法依规、高效推进。
项目开展过程配备专人全程跟踪,提供材料准备、节点提醒、成果沟通等“管家式”服务,减少跑动、沟通和等待成本,提升体验感。
5.测绘保障:多测合一提升作业效率
传统测绘服务中,宗地测绘、工程测绘、房产测绘需分三次进场作业,耗时且效率低下。为破解这一难题,城乡院整合测绘团队,制定“一次进场、同步作业”方案。
团队成员分工协作,同步开展宗地边界测量、核查工程建设合规性、房产面积测算等工作,现场共享基础数据、实时核对,互检成果,显著提升测绘作业效率。
三、创新亮点
1.技术融合创新:深化数字档案应用
城乡院为增城首批获“广东省企业数字档案室”认定的企业,搭建的数字档案室系统为规范档案管理、释放档案价值、提升服务效能提供关键支撑。在此背景下,项目采取了技术融合创新,将数字档案应用深化至机关办公用房确权登记工作中。依托数字档案实现历史图纸的快速查询、分类梳理与多维度关联,可用于精准提取宗地范围、建筑布局、审批边界等核心信息。对比传统人工核查,可有效解决查询资料碎片化、误差率高的难题,为权属追溯、边界核验提供坚实的数据依据,大幅提升权属判断的准确性与效率。
2.平台协同创新:破解历史遗留问题
“宗地红线不清晰”是很多机关办公用房确权登记中存在的历史问题,为破解该问题,项目以多规合一平台为核心协同载体,实现国土空间规划红线、规划许可等信息共享,打破信息壁垒。依托平台多源数据为历史遗留问题精准匹配补正流程与所需材料,提供清晰办理指引,推动历史遗留问题高效化解,保障权属登记工作顺畅推进。
3.精准治理创新:实现复杂权属精准切割
为解决复杂建筑权属划分难题,项目创新采用三维模型应用,结合二三维一体化平台构建权属界定新路径,高效破解难题。通过无人机倾斜摄影获取全方位空间数据,生成高精度、全维度的建筑三维模型,实现权属信息的可视化呈现。依托展示平台对三维模型进行精细化操作,针对共用产权、边界模糊、结构复杂的建筑,完成权属范围的精准切割。无需频繁实地勘测即可实现权属关系的精准研判,既规避了传统实地划分的弊端,又大幅提升了权属界定的效率与精准度,为复杂场景下的权属登记提供科学支撑。
4.服务模式创新:SPACE多专业协调全流程
创建了“政策解读—流程设计—测绘实施—问题化解—成果提交”的全周期闭环服务链条,明确各阶段任务与责任分工,形成闭环管理。由城乡院房产测绘部门牵头,整合宗地测绘、工程测绘、数据审核等SPACE多专业协调全流程,打破传统串联作业模式,实现资源高效调配。基于标准化流程的建立与动态跟踪, 助力确权登记工作的快速推进。
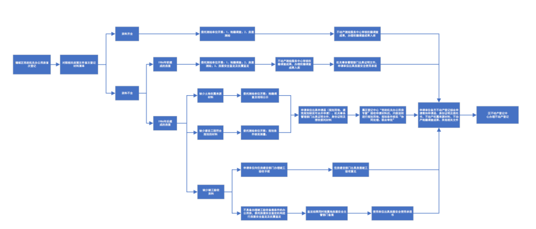
标准化流程:针对办公用房首次登记的特殊性,城乡院组织业务骨干深入研读相关政策文件,编制《省市党政机关办公用房首次登记流程图》(如图5)。该流程图清晰标注从“前期材料准备”“现场测绘数据采集”到“权属核查”“成果提交”“确权领证”全流程关键环节,细化五类情形办理路径,帮助党政机关单位在办公用房首次登记过程中找准问题、打通堵点、理顺流程。

图5 省市党政机关办公用房首次登记流程图
动态跟踪:为确保党政机关办公用房确权登记工作“限时办结”要求落地,编制了《增城区党政机关办公用房进度表》,全流程跟踪增城区党政机关办公用房确权登记各环节,实时监控各环节完成状态,对滞后案件进行督办整改。
四、推广价值
1.社会效益
项目的实施显著提升了广州机关办公用房管理的规范化、精细化与智慧化水平,有效破解了历史遗留问题,厘清了国有资产权属,为办公用房调剂、盘活利用与安全监管提供了坚实基础,助力国有资产保值增值。同时,通过专业技术的融合,优化了流程,形成了一套标准化体系,进一步提升了行政效能,为机关办公用房权属统一登记工作的快速推进提供助力。
2.经济效益
项目对数字档案室系统的应用大幅降低了历史档案的查阅时间、人力成本,减少了跨部门沟通协调与重复劳动。多测合一模式,减少重复进场,提升工作效率的同时也减少时间、人力成本。
权属清晰为办公用房精准调剂、闲置资产盘活提供了前提,有效避免了国有资产闲置浪费,提升了资产利用效率;同时,精准的权属界定与动态监管,降低了国有资产纠纷与流失风险,为政府节约了潜在的法律纠纷与资产损失成本,实现了行政资源的集约高效利用。
项目形成了可复制推广的“广州样本”,示范引领与推广价值显著。截至目前,项目已累计完成广州市东部中心27个党政机关、113栋办公用房的权属登记测量工作。
END
编辑:于菲菲
初审:李 萍
审核:李 洁






